软件名称
中国法律快查手册
平台
iOS, iPadOS, macOS(m1芯片)
推荐类型
开发者自荐
TL;DR
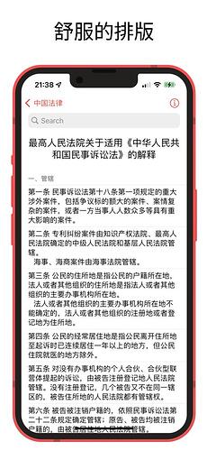
一个不需要网络权限,不追踪用户,纯原生 iOS 实现的中国法律手册。本体 2M
应用简介
- 现行法律目录
- 法律元数据(施行日期,修正修订历史)
- 法律本体的目录
- 收藏某篇法文或者某一条法规
- 纯原生实现,包题只有 2M
- 开源
- 自定义正文大小
ps: 法律法规还在更新中
软件名称
中国法律快查手册
平台
iOS, iPadOS, macOS(m1芯片)
推荐类型
开发者自荐
TL;DR
一个不需要网络权限,不追踪用户,纯原生 iOS 实现的中国法律手册。本体 2M
应用简介
ps: 法律法规还在更新中
会不会有 Android
法盲的我表示要支持一下,加油
一个小建议,可以支持Siri检索,这样会更加方便 ![]()
求个android版
只有目录吗? 有否文本全文?
另外有没有考虑 Android
有正文的。只是忘记贴图了。
android有考虑,但最近比较忙, 等闲下来会看看android
![]()
支持目录检索,还是全文检索?
您这是灌水来了?
目前是目录检索,
全文检索应该会做,但没想好怎么做…
没有 iOS 就是你不去政府网站查询法律条款的借口么。你这是明显在抬杠啊
所谓目录检索是法律名称检索么…这个有点大啊
还好吧。 但目前法条还在整理中。。 还不全
等足够多的时候 不好使了,再想想怎么搞吧
所以这是一个适合法律从业者的应用啊,普通人想搜点条款太难了啊
,都不知道该搜神马
初衷不是!
话说,现在也不是…
法律从业者其实有更完全的软件使用,各种法规案例,司法解释等等等
我是想做成普通人使用的手册,
下个版本会上一些司法案例,以及一份劳动者仲裁攻略(攻略来自996.icu项目)
虽然啊,就上面那个杠的问题,其实这也是一个需求啊,比如搜索“拐卖”能查到相关条款最好了。
当然我不知道这样表述对不对…但意思就是根据结果来筛选法律。
好家伙,我都不知道该不该下载,当然了,也完全没有需求
不懂问下,看样子是简单的文字查阅,没必要ios15这么高吧
确实,因为建项目的时候,默认就15了,等我想改的时候,已经有不兼容代码了。
在排期中了!
好些法律app最大的问题, 就是法规库更新问题.
不少新法规颁布施行, 还有不少会修订. 还有一些会增加司法解释.
所以, 我感觉app最大的难度是长期的内容维护.
而且您这个是纯本地的app, 可能内容更新方面也很难及时.
是的,长期维护是个问题,所以将其开源出来,可以社区维护,
如果有人发现有缺少的,可以自己上去补充,
后面,我会配置github 上的自动打包, 可以在项目有修改后, 每两天更新一个版本